| Circuit Diagram |
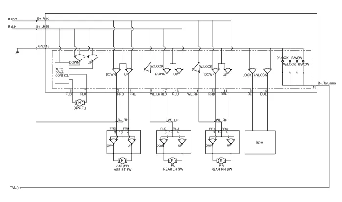
| [Driver Auto down power window] |

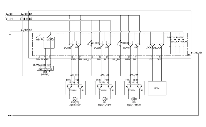
| [Driver Safety Power Window (Driver Auto)] |

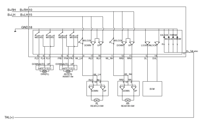
| [Driver Safety Power Window(Front Auto)] |

| [Safety Power Window (Assist Auto)] |

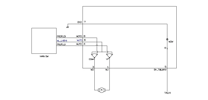
| [Manual Power Window] |

| [Rear Power Window Switch (Manual)] |

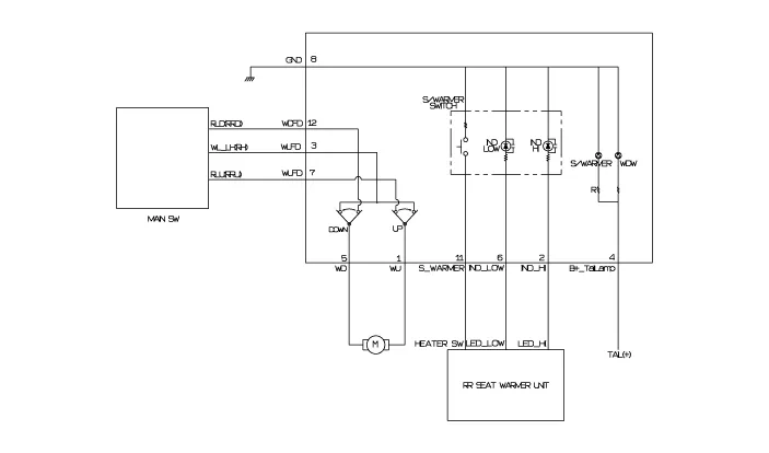
| [Rear Power Window Switch (Manual + Seat Heater)] |

ComponentsDriver Power Window SwitchAssist Power Window SwitchRear Power Window Switch
Inspection[Driver Power Window Switch]1.Disconnect the negative (-) battery terminal.2.Remove the driver door trim.(Refer to Body - "Front Door Trim")3.
DescriptionThe In-car air temperature sensor is built in the heater & A/C control unit.The sensor contains a thermistor which measures the temperature of the inside. The signal decided by the resistance value which changes in accordance with perceived inside temperature, is delivered to heater control unit and according to this signal the contr
Replacement1.Disconnect the negative (-) battery terminal. 2.Remove the heater and blower assembly.(Refer to Heater - "Heater Unit") 3.Remove the evaporator core cover (A) after loosening the mounting screws.4.Pull out the evaporator temperature sensor (A) from the evaporator core.