Hyundai Ioniq (AE): Hybrid Control System / High voltage battery handling guide
| High voltage battery system inspection guide |
| •
| Be sure to read and follow the "General Safety Information and Caution" before doing any work related with the high voltage system. Failure to follow the safety instructions may result in serious electrical injuries. |
|
| 1. | Carry out a visual inspection to determine whether the vehicle requires general repair or accident repair. |
| 2. | For the general repair, perform the repair based on the repair process for that DTC code. |
| 3. | For the car accident repair, determine the accident type before repair. | 1) Electrical Accidents
| –
| Over-charge/discharge : Displays a battery over voltage (P1B71) code /low voltage (P1B70) code (Refer to the DTC diagnosis guide). |
| –
| Short : Displays a high voltage short (P1B77, P1B25) codes (Refer to the DTC diagnosis guide). | 2) Fire
|
Classification
| Inspection process
| Inspection results
| Measures
|
Fire outside of the high voltage battery mount
※Example) Engine fire
| | 1. | Perform visual inspections (deformation, corrosion, wire coating, odor, connector). |
| 2. | Check for main fuse open circuit after shutting off the high voltage. |
| 3. | Check the high voltage main relay for signs of welding. |
| 4. | Measure the high voltage battery/chassis insulation resistance. |
| 5. | Check other parts for failure. |
| 6. | Check the DTC code in the BMS ECU. |
| High voltage battery insulation damaged
| Remove the high voltage battery and repair the insulation process/coating.
|
High voltage battery not damaged
| DTC code
| If a DTC code occurs, comply with DTC diagnosis guide and repair process.
|
No DTC code and battery appears normal
| Do not replace the high voltage battery (if the battery is damaged and must be disposed of, perform the high voltage battery disposal process).
|
Fire in the high voltage battery mount
※Example) Trunk fire
| | 1. | Perform visual inspections (deformation, corrosion, wire coating, odor, connector). |
| 2. | Check for visible damage of the high voltage battery. |
| 3. | Check the high voltage main relay for signs of welding after shutting off the high voltage if no visible damage is found in the high voltage battery. |
| 4. | Measure the high voltage battery/chassis insulation resistance. |
| 5. | Check other parts for failure. |
| 6. | Check the DTC code in the BMS ECU. |
| High voltage battery appears damaged (heat, soot, etc.)
| Remove the service disconnect plug and perform the salt water battery disposal process.
|
High voltage battery insulation damaged
| Remove the high voltage battery and repair the coating/insulation.
|
High voltage battery not damaged
| DTC code
| If a DTC code occurs, perform the repair process outlined in the DTC diagnosis guide.
|
No DTC code and battery appears normal
| Do not replace the high voltage battery (if the battery is damaged and must be disposed of, perform the high voltage battery disposal process).
|
3) Collision
Classification
| Inspection process
| Inspection results
| Measures
|
Collision damage to areas other than the high voltage battery mount
※Example) Front/side collision
| | 1. | Perform visual inspections (deformation, corrosion, wire coating, odor, connector). |
| 2. | Check for main fuse open circuit after shutting off the high voltage. |
| 3. | Check the high voltage main relay for signs of melting. |
| 4. | Measure the high voltage battery/chassis insulation resistance. |
| 5. | Check other components. |
| 6. | Check the DTC code in the BMS ECU. |
| High voltage battery insulation damaged
| Remove the high voltage battery and repair the coating/insulation.
|
High voltage battery not damaged
| DTC code
| If a DTC code occurs, perform the repair process outlined in the DTC diagnosis guide.
|
No DTC code and battery appears normal
| Do not replace the high voltage battery (if the battery is damaged and must be disposed of, perform the high voltage battery disposal process).
|
Collisions involving the high voltage battery mount
※Example) Rear-end collision
| | 1. | Perform visual inspections (deformation, corrosion, wire coating, odor, connector). |
| 2. | Check for main fuse open circuit after shutting off the high voltage. |
| 3. | Check the high voltage main relay for signs of melting. |
| 4. | Measure the high voltage battery/chassis insulation resistance. |
| 5. | Check other components. |
| 6. | Check the DTC code in the BMS ECU. |
| High voltage battery insulation damaged
| ⇑ Follow the measures outlined above. ※ If the high voltage battery mount is inaccessible due to trunk or door damage, bend or cut the exterior panels without damaging the high voltage system and carry out the inspection and repair process.
|
High voltage battery not damaged
| DTC code
|
No DTC code and battery appears normal
|
4) Submersion
Classification
| Inspection process
| Inspection results
| Measures
|
High voltage battery not submerged
| | 1. | Perform a visual inspection (deformation, corrosion, wire coating, odor, connector). |
| 2. | Check for main fuse open circuit after shutting off the high voltage. |
| 3. | Check the high voltage main relay for signs of melting. |
| 4. | Measure the high voltage battery/chassis insulation resistance. |
| 5. | Check other components. |
| 6. | Check the DTC code in the BMS ECU. |
| High voltage battery insulation damaged
| Remove the high voltage battery and repair the coating/insulation.
|
High voltage battery not damaged
| DTC code
| If a DTC code occurs, perform the repair process outlined in the DTC diagnosis guide.
|
No DTC code and battery appears normal
| Do not replace the high voltage battery (if the battery is damaged and must be disposed of, perform the high voltage battery disposal process).
|
High voltage battery submerged [Regardless of water conditions]
| | 1. | Check for main fuse open circuit after shutting off the high voltage. |
| 2. | Check the high voltage main relay for signs of melting. |
| 3. | Measure the high voltage battery/chassis insulation resistance. |
| 4. | Check the DTC code in the BMS ECU. |
| Carry out these measures regardless of the inspection results
| Remove the high voltage battery and repair the coating/insulation.
|
Main Fuse Inspection
| 1. | Remove the main fuse. (Refer to Hybrid Control System - "Main Fuse") |
| 2. | Measure the resistance of main fuse. 
Specification : 1Ω or less [20°C (68°F)] |
|
| 3. | If the measured resistance is not within the specification, replace the main fuse. |
Checking for Welding in the High Voltage Main Relay
In order to safely remove the battery pack assembly, you must first inspect the high voltage main relay for signs of weld damage.
You can use Gloval Diagnostic System (GDS) service data to detect weld damage in the high voltage main relay.
| [Using GDS service data to check for main relay weld damage] |
| 1. | Connect the GDS to the self-diagnosis connector (DLC). |
| 3. | Check the BMS weld damage state in the GDS service data. 
|
| [Using a Multimeter to measure weld damage] |
| •
| Be sure to read and follow the "General Safety Information and Caution" before doing any work related with the high voltage system. Failure to follow the safety instructions may result in serious electrical injuries. |
|
| 1. | Shut off the high voltage. (Refer to "High voltage Shut-off Procedures"). |
| 2. | Remove the rear seat cushion. (Refer to Body - "Rear Seat Assembly") |
| 3. | Remove the rear door scuff trim. (Refer to Body - "Door Scuff Trim") |
| 4. | Remove the inlet duct. (Refer to Hybrid Control System - "Cooling Duct") |
| 5. | Remove the high voltage battery rear cover. (Refer to High Voltage Battery System - "Case") |
| 6. | Disconnect the high voltage (-) connector (A) and high voltage (+) connector (B). 
|
| 7. | Measure the high voltage main relay resistance and check for signs of weld damage. Specification : ∞Ω [20°C (68°F)] |

|
Isolation Resistance Inpection
The high voltage isolation used in hybrid systems can be checked using GDS service data or by measuring it directly.
| [Using GDS service data to check isolation resistance] |
| 1. | Connect the GDS to the self-diagnosis connector (DLC). |
| 3. | Check the isolation resistance in the GDS service data. Normal insulation resistance range : Around 1.0 MΩ |

|
| [Measuring isolation resistance using an insulation tester (MΩ tester)] |
| •
| Be sure to read and follow the "General Safety Information and Caution" before doing any work related with the high voltage system. Failure to follow the safety instructions may result in serious electrical injuries. |
|
| 1. | Shut off the high voltage circuit. (Refer to Hybrid Control System - "High Voltage Shut-off Procedures") |
| 2. | Remove the rear seat cushion. (Refer to Body - "Rear Seat Assembly") |
| 3. | Remove the rear door scuff trim. (Refer to Body - "Door Scuff Trim") |
| 4. | Remove the inlet cooling duct. (Refer to High Voltage Battery Cooling System - "Cooling Duct") |
| 5. | Remove the inlet cooling duct. (Refer to High Voltage Battery Cooling System - "Cooling Duct") |
| 6. | Remove the high voltage battery rear cover. (Refer to High Voltage Battery System - "Case") |
| 7. | Connect the insulation tester (-) terminal (A) to the battery system case (or ground). 
|
| 8. | Connect the insulation tester (+) terminal to the high voltage battery (+) and (-). Measure the resistance. [Measure the isolation resistance on the power relay assembly high voltage power terminal (+)] | (1) | Connect the insulation tester (+) terminal to the (+) PRA high voltage power terminal (A). |
| (2) | Supply 500V through the insulation tester and wait one minute to measure the stable resistance. |
| (3) | Check the isolation resistance. Normal insulation resistance range : Above 1.0 MΩ [20°C (68°F)] |


|
[Measure the isolation resistance on the power relay assembly high voltage power terminal (-)] | (4) | Connect the insulation tester (+) terminal to the (-) PRA high voltage power terminal (B). |
| (5) | Supply 500V through the insulation tester and wait one minute to measure the stable resistance. |
| (6) | Check the isolation resistance. Normal insulation resistance range : Above 1.0 MΩ [20°C (68°F)] |


|
[Measure the isolation resistance on the power relay assembly inverter power terminal (+)] | •
| When measuring the insulated resistance on each PRA inverter, use a contact pin to prevent damage on the connector and for more accurate measurement. |

|
| (7) | Connect the insulation tester (+) terminal to the (+) PRA inverter power terminal (A). |
| (8) | Supply 500V through the insulation tester and wait one minute to measure the stable resistance. |
| (9) | Check the isolation resistance. Normal insulation resistance range : Above 1.0 MΩ [20°C (68°F)] |


|
[Measure the isolation resistance on the power relay assembly inverter power terminal (-)] | •
| When measuring the insulated resistance on each PRA inverter, use a contact pin to prevent damage on the connector and for more accurate measurement. |

|
| (10) | Connect the insulation tester (+) terminal to the (-) PRA inverter power terminal (B). |
| (11) | Supply 500V through the insulation tester and wait one minute to measure the stable resistance. |
| (12) | Check the isolation resistance. Normal insulation resistance range : Above 1.0 MΩ [20°C (68°F)] |


|
|
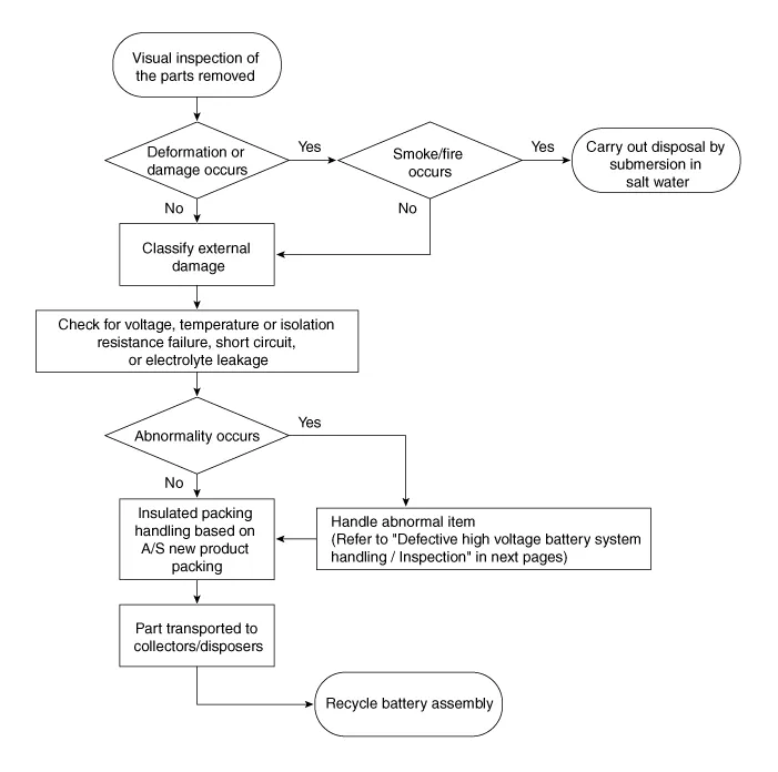
| Handling Guide for Storing, Transporting, and Disposing of High Voltage Battery Systems |
1. High voltage battery system handling process

2. Defective high voltage battery system handling / Inspection
Classification
| Item
| Measures
|
Undamaged Battery
| Storage
| Remove the service disconnect and store the battery under the same conditions as a new battery.
|
Transport
| Minimize impacts and ensure the battery does not come in contact with other parts.
|
Disposal
| Transport the battery to the designated disposer
|
Damaged battery
| Common
| Inspection method
| | 1. | Voltage check (using a digital multimeter) | (1) | Measure the voltage between the service disconnect plug upper (+) terminal and [High voltage battery – PRA] connecting cable (-) terminal. → Specification : About 150V |
| (2) | Measure the voltage between the service disconnect plug lower (-) terminal and [High voltage battery – PRA] connecting cable (+) terminal. → Specification : About 120V |
â–¶ Measures : If abnormal, submerse the battery in salt water immediately to prevent fire. |
| 2. | Temperature check (using a non-contact thermometer) | (1) | Check the temperature of battery case. |
| (2) | Check for temperature changes by measuring the temperature again after 30 minutes. |
▶ Criteria : The change should be 3°C or less and the temperature should be below 35°C. ▶ Measures | –
| If the temperature is higher than 35°C, place the battery in a cool, dry place and wait for the battery temperature to return to 35°C. |
| –
| If the temperature change is more than 3°C and it continues to rise, submerse the battery in salt water immediately. |
| –
| If the temperature continues to rise when measuring it at 30 minute intervals, submerse the battery in salt water immediately. |
|
| 3. | Isolation resistance check (using a MΩ tester) | (1) | Measure the isolation resistance between the power relay terminal (+) and the battery pack cover. |
| (2) | Measure the isolation resistance between the power relay terminal (-) and the battery pack cover. |
▶ Criteria : 5MΩ or less (at 500V) ▶ Measures : Insulate the battery using insulating materials. (Refer to "Take insulation actions for parts that may short circuit.) |
| 4. | Take insulation actions for parts that may short circuit (Visual inspection) | (1) | High voltage battery - PRA cable terminal |
| (2) | BMS voltage sensing connector |
▶ Insulation actions | –
| Use the insulation tape or rubber cap to prevent short circuit to the battery pack, cells, modules. |
| –
| Fix the connector terminal to prevent wiring from moving. |
|
| 5. | Electrolyte leakage check | –
| Check for odors within 30cm of the battery pack (electrolyte odors like chemicals or acryl). |
â–¶ Measures : Submerse the battery in salt water immediately if a smell is detected. |
|
Damaged battery
| Damaged battery check results : normal
| Storage
| Remove the service disconnect plug and store the battery under the same conditions as a new battery.
|
Transport
| Minimize impacts and ensure the battery does not come in contact with other parts.
|
Disposal
| Transport the battery to the designated disposer; discharge it by submersing it completely in salt water and carry out the disposal procedure.
|
Damaged battery check results : abnormal
| Storage
| Remove the service disconnect plug; insulate all exposed terminals; place the battery in a cool, dry place away from volatile or combustible substances; use insulating materials (insulation tape, rubber caps, etc.) or vinyl to wrap the battery; use anti-shock materials inside the box. â–¶ Insulation action : Refer to "Take insulation actions for parts that may short circuit. â–¶ Packing : Abnormal battery must be packed as same as a new battery.
|
Transport
| Minimize impacts and ensure the battery does not come in contact with other parts.
|
Disposal
| Transport the battery to the designated disposer; discharge it by submersing it completely in salt water and carry out the disposal procedure.
|
Voltage Check
| •
| Be sure to read and follow the "General Safety Information and Caution" before doing any work related with the high voltage system. Failure to follow the safety instructions may result in serious electrical injuries. |
|
| 1. | Measure the voltage between the service disconnect plug upper (+) terminal and [High voltage battery -PRA] connecting cable (-) terminal. → Specification : About 150V |
| 2. | Measure the voltage between the service disconnect plug lower (-) terminal and [High voltage battery -PRA] connecting cable (+) terminal. → Specification : About 120V 
|
Take insulation actions for parts that may short circuit
| 1. | High voltage battery - PRA cable terminal 
| –
| Place the insulation tape or rubber cap around the (+), (-) cable terminal to prevent short circuit to the battery pack. |
| –
| Secure the cable to the battery pack case with the insulation tape to prevent cables from moving. |
|
| 2. | BMS voltage sensing connector 
▶ Insulation actions | –
| Place the insulation tape or rubber cap around connectors to prevent short circuit to the battery cells, modules. |
| –
| Secure the wiring to the battery pack case with the insulation tape to prevent wiring from moving. |
|
High Voltage Battery System Discharge Procedure on Disposal
| •
| Be sure to read and follow the "General Safety Information and Caution" before doing any work related with the high voltage system. Failure to follow the safety instructions may result in serious electrical injuries. |
|
|
High voltage batteries can cause electric shocks or other injuries. If the following symptoms are detected in a high voltage battery, discharge it as soon as possible by submersing it in salt water.
| –
| There are traces of fire or smoke. |
| –
| The voltage of the battery is abnormally high (302V or higher). |
| –
| The temperature of the high voltage battery continues to rises abnormally. |
| –
| It smells like chemicals or acryl, which suggests electrolyte leakage. | [Discharging a battery by submersing it in salt water]
| 1. | Pour about 53 gallons (200 liters) water into a plastic container (Ex. Poly Propylene) that cans submerge the whole battery. |
| 2. | Add 238 pounds of salt to the water. Stir the water until the salt dissolves into the solution. | •
| [The amount of salt] = 0.538 * [The amount of water that a battery can be fully immersed] |
|
|
| 3. | Use a lift jack to submerge the high voltage battery in the salt water. |
| 4. | Leave the battery in the salt water for 12 hours before taking it out a drying it thoroughly. | •
| The battery should be dried in a ventilated shade to avoid direct sunlight, snow and rain. |
|
|
|

| •
| Put only one high voltage battery in a single salt water tank. |
| •
| If you discharge more than one battery, put in the battery after discharging the previous battery completely to ensure safety. |
| •
| If not, unexpected accidents such as burns may occur by exothermic reaction. |
|
High Voltage Shut-off Procedures
•
Be sure to read and follow the "General Safety Information and Caution" before doing any work related with the high voltage system.
Procedure for entering engine forced activation modeIf the engine needs to be running constantly while the vehicle is stopped to inspect emission gas or perform maintenance on the vehicle, follow below procedure to enter engine forced activation mode.
Other information:
Inspection1.Turn the ignition switch ON.2.Connect the GDS.3.Emit intensive light toward the photo sensor using a lamp, and check the output voltage change.4.The voltage will rise with higher intensive light and reduce with lower intensive light.1. Auto light signal2.
DescriptionThe smart cruise control system allows a driver to program the vehicle to control the speed and following distance by detecting the vehicle ahead without depressing the brake pedal and the accelerator pedal.1.Cruise speed control : The vehicle maintains the selected speed if there are not vehicles ahead.